디캠프
투명하고 철저한 운영·관리를 통해 지속가능한 성장을 추구합니다
은행권청년창업재단은 지속가능한 미래의 중요성을 인지하고 있으며 친환경 활동, 사회적 책임, 건전한 지배구조 구축을 위해 노력합니다. 재단은 「민법」제32조에 의한 비영리 법인으로, 「금융위원회 소관 비영리법인의 설립 및 감독에 관한 규칙」에 의거 설립되었습니다. 「법인세법」에 의한 지정기부금단체로 등록되어 있으며, 「상속 및 증여세법」상 공익법인에 해당합니다.
임원
-
조용병 이사장 은행연합회장 -
박영훈 대표이사 은행권청년창업재단 -
정상혁 이사 신한은행장 (시중은행협의회 의장) -
김태한 이사 BNK경남은행장 (지방은행협의회 의장) -
김성태 이사 기업은행장 -
최원목 이사 신용보증기금 이사장 -
김종호 이사 기술보증기금 이사장 -
강석진 이사 중소벤처기업진흥공단 이사장 -
신진창 이사 금융위원회 금융정책국장 -
배준석 감사 은행연합회 감사
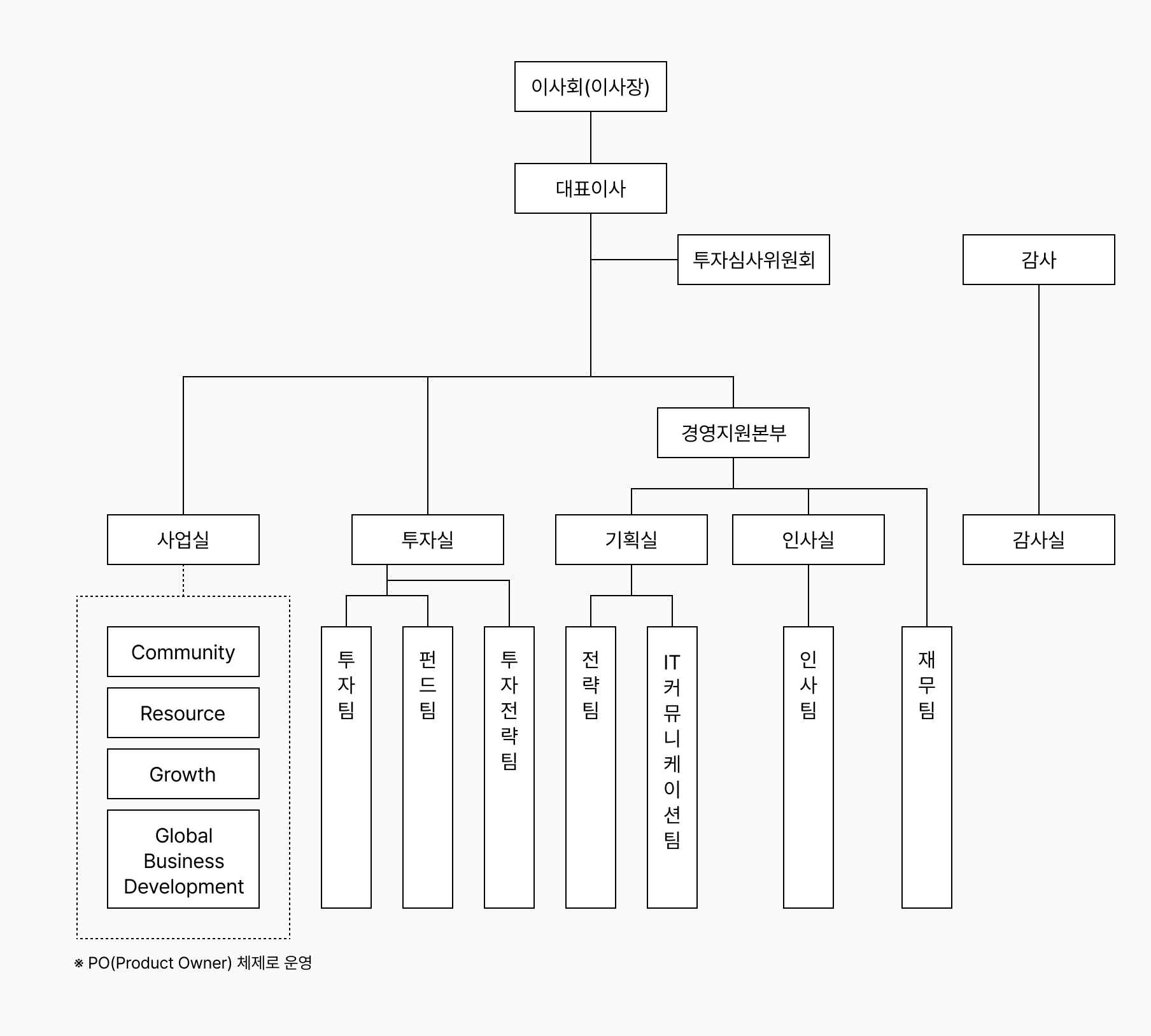
조직도